Instance Verification Kit (IVK)
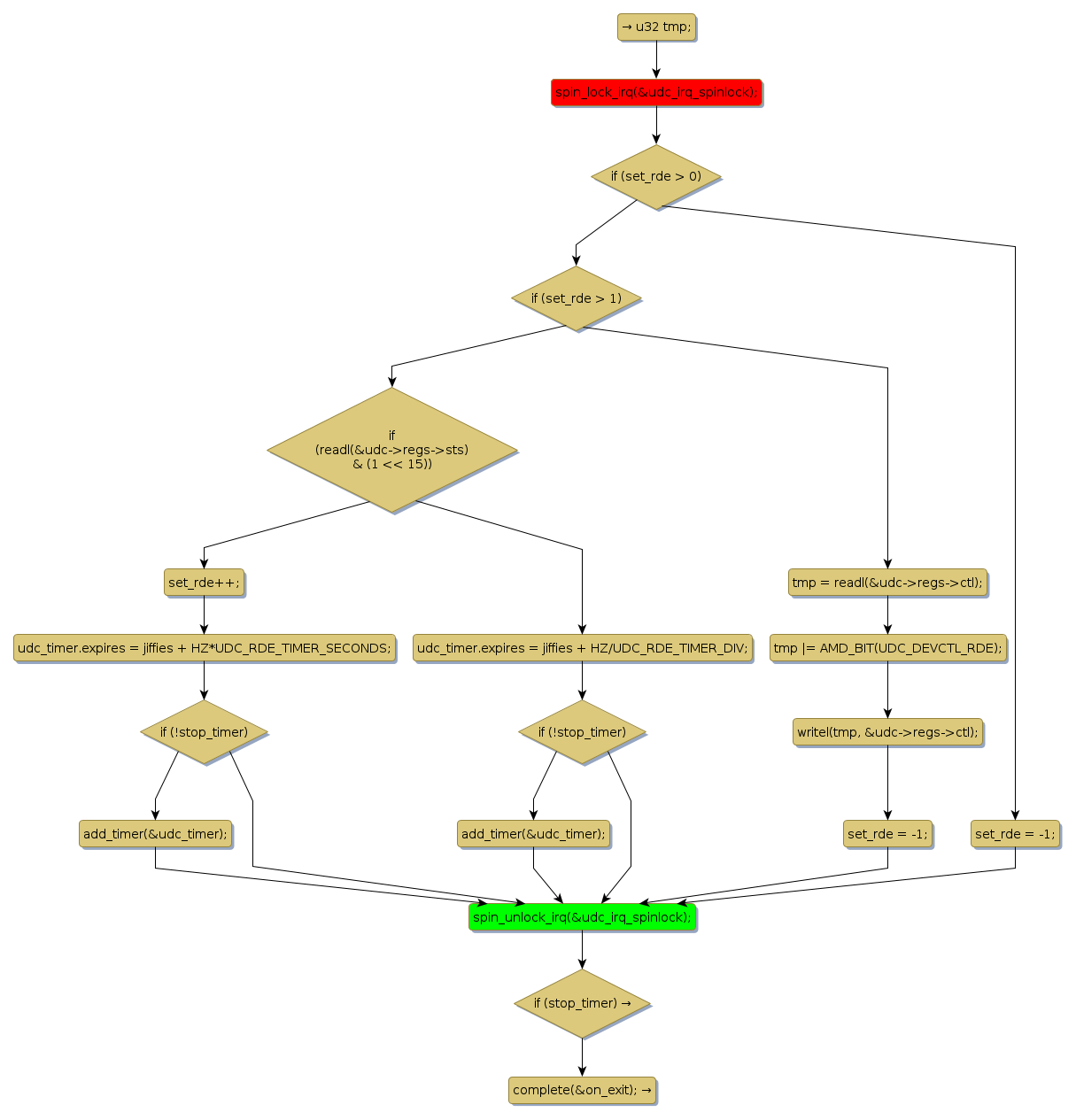
spin lock @ [43312+33+/linux-3.19-rc1/drivers/usb/gadget/udc/amd5536udc.c]
Instance Signature: udc_irq_spinlock
|
The Matching Pair Graph:
|
|
Function Name
|
Control Flow Graph (CFG)
|
Events Flow Graph (EFG)
|
Source Correspondence
|
|
udc_timer_function
|
|
|
[43262+18+/linux-3.19-rc1/drivers/usb/gadget/udc/amd5536udc.c]
|